找回密码 | 立即注册
 找回密码
 立即注册

只需一步,快速开始

扫码登录更安全

楼主: E-V6

甚至当年还有一篇论文

  [复制链接]
发表于 2025-9-5 13:41:44 来自中羽APP | 显示全部楼层
最好的机会 发表于 2025-09-04 21:43
老石受伤的那个时间段应该算是男单最青黄不接的时候了,薛松,林贵埔这一批基本上都因为伤病淡出了,林丹在19年已经是职业生涯暮年了,谌龙那个时候状态下滑也很严重,当时男单后辈还都没有能顶上来的,直接导致老石就养了三个月伤就火速复出出来抢奥运积分,听说那个时候教练组为了让老石复出还整了个百日康复计划,几乎是做完手术没多久就开始安排恢复训练

国羽这伤病管理,真是一坨
回复 赞一个 4 0

使用道具 举报

发表于 2025-9-5 13:48:21 来自中羽APP | 显示全部楼层
把24楼的分享截图上来了,有需要可观看



回复 赞一个

使用道具 举报

发表于 2025-9-5 13:50:21 来自中羽APP | 显示全部楼层
酱油24k 发表于 2025-09-05 13:48
把24楼的分享截图上来了,有需要可观看

中羽这压缩,是真没看懂
回复 赞一个

使用道具 举报

发表于 2025-9-5 13:58:21 来自中羽APP | 显示全部楼层
Luminous_ 发表于 2025-09-04 21:12
记得前几个月还有人说老石头身体不好是石粉立的人设

秦岭大妈有一次说“石宇奇就只是韧带撕裂而已又不是断了”没有那么严重,被我怼了,我们沣沣粉就喜欢yy,连别人的伤都能yy
回复 赞一个 18 0

使用道具 举报

发表于 2025-9-5 15:36:01 来自中羽APP | 显示全部楼层
回复 赞一个

使用道具 举报

 楼主| 发表于 2025-9-5 15:42:25 来自中羽APP | 显示全部楼层
正自己助他人 发表于 2025-09-05 12:01
第二张长图看不清哦,想看完整版的

二十四楼有朋友也发了下载链接
回复 赞一个 1 0

使用道具 举报

发表于 2025-9-5 15:42:54 来自中羽APP | 显示全部楼层
AOFAS量表第一项送分最低也是10分,石头得了8分??
回复 赞一个

使用道具 举报

发表于 2025-9-5 15:45:52 | 显示全部楼层
迷影 发表于 2025-9-5 15:42
AOFAS量表第一项送分最低也是10分,石头得了8分??

就是连送分都没有直接赋0
回复 赞一个 1 0

使用道具 举报

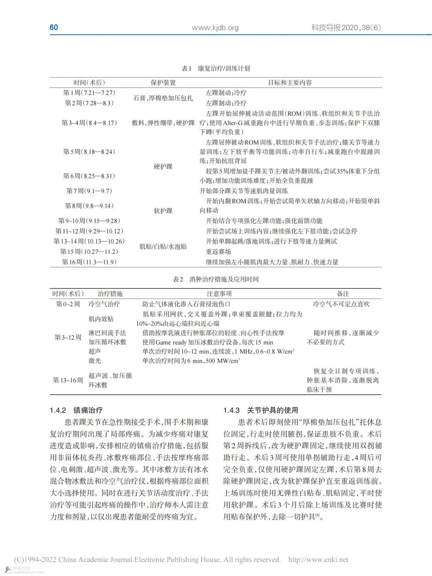
发表于 2025-9-5 15:47:30 来自中羽APP | 显示全部楼层
迷影 发表于 2025-09-05 15:42
AOFAS量表第一项送分最低也是10分,石头得了8分??

这个是准确的量表,最低分不是10分,是0分
1757058430773627651.jpg
回复 赞一个 5 0

使用道具 举报

发表于 2025-9-5 16:07:24 来自中羽APP | 显示全部楼层
当时还是小石头
回复 赞一个 2 0

使用道具 举报

发表于 2025-9-5 16:20:18 来自中羽APP | 显示全部楼层
回复 赞一个

使用道具 举报

发表于 2025-9-5 16:30:27 来自中羽APP | 显示全部楼层
霜叶KEE 发表于 2025-09-05 06:06
看看这帖子,感觉呼吸都顺畅了,石粉从来没有这么痛快地呼吸过

没夺冠之前要是发这个,指不定被那几个人嘲成啥样子,现在某几个号是想跳也跳不了了,某几个号则安静如🐔,竞体真的只有大金牌才能堵住酸民的嘴
回复 赞一个 18 0

使用道具 举报

发表于 2025-9-5 16:36:31 来自中羽APP | 显示全部楼层
这篇文章早就有所耳闻了,毕竟闲的没事特别喜欢去搜罗运动员们的背景故事,老石这个断脚算是当代球迷心里过不去的一道坎。只是如果他不夺冠,他就此退役,又有多少不了解他的人会把这件事淡忘、从而转头接着开始质疑他为什么巅峰期打不出成绩呢?我前两天还看见有人说他28、29岁才出成绩,没在应该在的巅峰期打出巅峰的表现,所以不算超一流。我都无语了,那他的巅峰期在哪,他的巅峰期完全像是被老天扣掉了希望这个大金牌能让网友对他宽容一点
回复 赞一个 23 0

使用道具 举报

发表于 2025-9-5 16:37:22 来自中羽APP | 显示全部楼层
逆天。。。。。
回复 赞一个

使用道具 举报

发表于 2025-9-5 17:10:49 来自中羽APP | 显示全部楼层
回复 赞一个 1 0

使用道具 举报

发表于 2025-9-5 17:12:50 来自中羽APP | 显示全部楼层
回复 赞一个

使用道具 举报

发表于 2025-9-5 17:21:12 来自中羽APP | 显示全部楼层
E-V6 发表于 2025-09-04 20:39
还有一篇这个,有感兴趣的朋友吗?
本帖最后由 E-V6 于 2025-9-5 17:04 编辑

回复 赞一个

使用道具 举报

发表于 2025-9-5 17:36:40 来自中羽APP | 显示全部楼层
蒲川歌 发表于 2025-09-04 20:47
里面提到老石当时APFAS踝与后足功能评分8分,听人说这个评分满分是100

太惊人了
回复 赞一个 2 0

使用道具 举报

发表于 2025-9-5 17:38:08 来自中羽APP | 显示全部楼层
Luminous_ 发表于 2025-09-04 21:12
记得前几个月还有人说老石头身体不好是石粉立的人设

现在再让我看到这种说法试试看
回复 赞一个 1 0

使用道具 举报

发表于 2025-9-5 18:06:28 来自中羽APP | 显示全部楼层
Aquablue 发表于 2025-09-04 20:50
看看鸡哥就知道牢石当年多不容易,鸡哥可没伤那么重结果康复起来都很困难

鸡哥的身体应该算是现役顶级了,伤了后,已经8个月了,就打了个奥尔良和全英,感觉还是没有完全康复的样子,还是说太久没练了,没适应节奏
回复 赞一个 1 0

使用道具 举报

您需要登录后才可以回帖 登录 | 立即注册

本版积分规则

Archiver|小黑屋|手机APP|商务联系|招聘信息|手机版|中羽在线 ( 闽ICP备19012345号-2 )

GMT+8, 2025-11-30 03:47 , Processed in 0.037310 second(s), 14 queries , Redis On.

快速回复 返回顶部 返回列表